一、项目名称:2024萨拉巴特曼市·中非大学生共建智慧城市实践课程
二、项目外方高校:曼德拉大学/南非萨拉巴特曼市政府
三、外方高校简介:
Nelson Mandela University (NMU)
纳尔逊·曼德拉大都会大学(NMU)成立于2005年,总部位于东开普省海边的自然保护区内,纳尔逊·曼德拉出生于该省。NMU由伊丽莎白港大学、伊丽莎白港理工大学和维斯塔大学的伊丽莎白港校区三个机构合并而成。NMU共有伊丽莎白港和乔治港七个校区近3万名学生和4000名教职工,是南非11所重点大学之一。
四、项目合作背景:南非东开普敦省,拥有大海滩、无疟疾公园和自然保护区、野生动物、历史文化遗迹而享誉世界。支柱产业为旅游业和农业,同时,也是南非汽车工业中心,福特、通用、大众等多家国际汽车公司在此设有装配厂。作为中国“一带一路”重要的合作伙伴,南非在政治经济文化上与中国的合作进一步加深。此次萨拉巴特曼市政府牵头,联合曼德拉大学与中国大学生的智慧城市共建项目,旨在通过中非大学生的互动学习交流和实践,加强构建中非命运共同体的人才支撑,为中非友谊培养未来年轻使者。
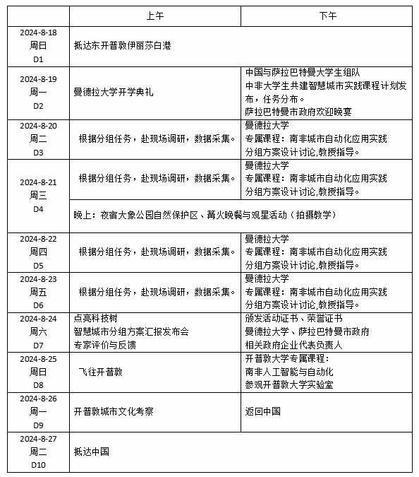
五、项目日程: 2024年8月18日 — 2024年8月27日

六、项目费用:人民币16600元/人
费用包含:项目费、住宿费、南非交通费、餐费;
费用不含:国际旅费(机票)、保险费、签证费、其他个人费。
七、项目亮点:
中国与萨拉巴特曼市大学生组成联合小组,分别承担市政府和学校布置的智慧城市科技化任务,从调研到方案的最终评选。学生能够深入了解萨拉巴特曼,与当地大学生深入交流,学以致用,更好地将科技应用于实际工作中。
东开普敦省和萨拉巴特曼大区及市政府将鼎力支持,确保团组包括安全、交通和项目调研等行程的顺利实施。
当地新闻媒体的报导,展现中国大学生的优秀风采。
深度实践,学以致用,服务社区。是大学生国际社会实践的难得机会,也是未来国际名校录取中最看重的社会实践经历。
八、学校资助政策
欧美、大洋洲、非洲地区不超过10000元/生;
独联体国家不超过8000元/生;
亚洲地区不超过5000元/生。
注:每位同学一个自然年内仅可获得一次寒暑假项目资助。
九、项目报名方式
1. 填写附件:《肉漫屋
2024年出国(境)短期交流项目学生信息统计表》发送至焦老师邮箱:[email protected]
2.参照下图登陆翱翔门户-外事系统进行网上手续办理。

十、项目答疑群

撰稿:焦键
审核:王小旭